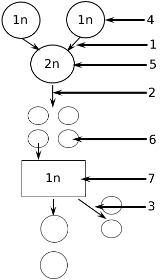
Установите соответствие между характеристиками и этапами жизненного цикла растения, обозначенными цифрами на схеме: к каждой позиции, данной в первом столбце, подберите соответствующую позицию из второго столбца.

| ХАРАКТЕРИСТИКИ | ЭТАПЫ ЖИЗНЕННОГО ЦИКЛА ОРГАНИЗМА |
|
А) происходит редукционное деление Б) происходит оплодотворение В) взаимодействуют мужская и женская клетки Г) образуются споры Д) образуются гаметы Е) происходит митотическое деление |
1) 1 2) 2 3) 3 |